Xingtai Property Service Industry Association

本招标项目清河县佰盛·公园世纪小区前期物业服务项目已由/以/批准建设,项目业主为河北联华佳怡房地产开发有限公司,资金来源为自筹资金,出资比例为100%,招标人为河北联华佳怡房地产开发有限公司,项目已具备招标条件,现对该项目进行公开招标。
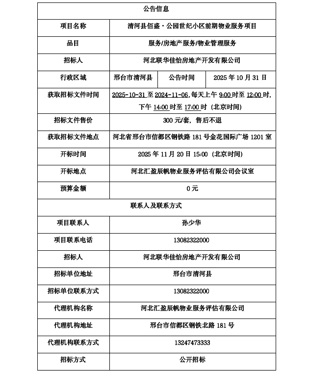
2.1 项目概况: 清河县佰盛·公园世纪小区前期物业服务项目位于清河县新世纪大街南侧、华山西路,建设单位为河北联华佳怡房地产开发有限公司,项目占地面积59676.15㎡,总建筑面积157166.57㎡,项目交付时间为:2029年04月30日,现对该项目前期物业服务进行招标。
2.2招标范围:本项目前期物业服务的全部内容。
3.1 本次招标对投标人的资格要求如下:
3.1.1资质要求:投标人应为具有独立法人资格的物业服务企业或其他组织,具备承担本项目物业服务的能力;
3.1.2信誉要求:未被“信用中国”网站(www.creditchina.gov.cn)列入失信被执行人名单;
3.1.3项目负责人要求:拟派任项目经理经过相关职业技能培训;
3.1.4其他要求:(1)投标人已纳入河北省物业服务行业管理信息系统且信用合格;(2)单位负责人为同一人或者存在控股、管理关系的不同单位,不得同时参加本项目投标;
3.2本项目 不接受 (接受或不接受)联合体投标。
4.1凡有意参加投标者,请于2025-10-31至2025-11-06,每天9:00时至12:00时,14:00时至17:00时(北京时间,下同),在河北省邢台市钢铁北路181号金花国际广场1201 获取招标文件。获取招标文件时需携带营业执照原件及复印件,组织机构代码证(多证合一的除外),法定代表人身份证原件及复印件或法定代表人授权书原件、被授权人身份证原件及复印件等资料。
4.2招标文件售价 300 元,售后不退。
4.3其他说明:/
5.1 投标文件递交的截止时间(投标截止时间,下同)为 2025-11-20 15:00 ,地点为河北联华佳怡房地产开发有限公司会议室。
5.2逾期送达的、未送达指定地点的或者不按照招标文件要求密封的投标文件,招标人将予以拒收。
本次招标公告同时在 邢台市住房和城乡建设局、邢台市物业服务行业协会 上发布。
招标人:河北联华佳怡房地产开发有限公司
地址:邢台市清河县
联系人:孙少华
电话:13082322000
招标代理机构:河北汇盈辰帆物业服务评估有限公司
地址:邢台市信都区
联系人:卢帆
电话:13247473333