Xingtai Property Service Industry Association

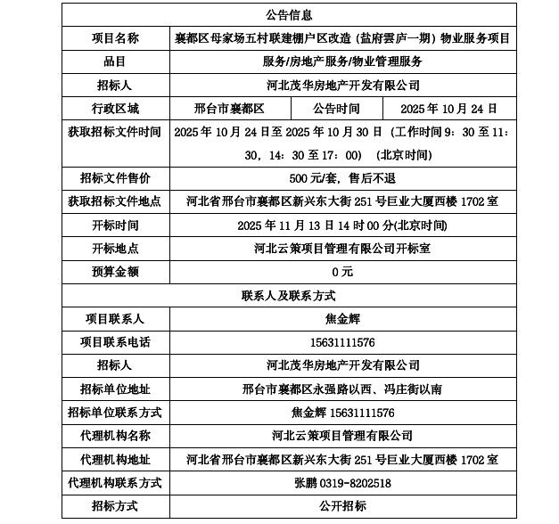
本招标项目襄都区母家场五村联建棚户区改造(盐府雲庐一期)物业服务项目已由/以/批准建设,资金来源为自筹资金,出资比例为100%,项目业主为河北茂华房地产开发有限公司 ,项目已具备招标条件,现对该项目进行公开招标。
2.2招标范围:襄都区母家场五村联建棚户区改造(盐府雲庐一期)物业服务项目的全部内容。
2.3服务周期:合同签订之日至第一届业委会成立。
3.1 本次招标对投标人的资格要求如下:
3.1.1投标人必须为中华人民共和国境内注册,具有独立法人资格的物业服务企业或其他组织,持有效的营业执照,具备承担本项目物业管理的能力,近5年内最少有一项15万平米以上高层业绩;
3.1.2投标人未被“信用中国”网站列入失信被执行人、重大税收违法案件当事人名单。如有以上不良信用记录将否决其投标;
3.1.3其他要求:无
3.2本项目不接受任何形式的联合体投标。
4.1凡有意参加投标者请于2025年10月24日至2025年 10月 30日(工作时间9:30至11:30,14:30至17:00),在河北省邢台市襄都区新兴东大街251号巨业大厦西楼1702室获取招标文件,投标申请人报名时须携带以下证件原件并留存加盖投标人公章的复印件一套,证件不齐或证件无效者恕不受理:有效的企业营业执照副本、信用中国查询记录截图、法定代表人身份证明书或法定代表人授权委托书(此项留原件)、法定代表人身份证或被委托人身份证。
4.2招标文件售价500元,售后不退.
4.3其他说明:无
5.1投标文件递交的截止时间(投标截止时间,下同)为2025年11月13日14:00,地点为河北云策项目管理有限公司开标室。
5.2 逾期送达的、未送达指定地点的或者不按照招标文件要求密封的投标文件,招标人将予以拒收。
本次招标公告同时在邢台市住房和城乡建设局、邢台市物业服务行业协会上发布。
招标人:河北茂华房地产开发有限公司
招标人地址:邢台市襄都区永强路以西、冯庄街以南。
招标人联系方式:焦金辉15631111576
代理机构全称:河北云策项目管理有限公司
代理机构地址:河北省邢台市襄都区新兴东大街251号巨业大厦西楼1702室
代理机构联系方式:张鹏 0319-8202518