Xingtai Property Service Industry Association

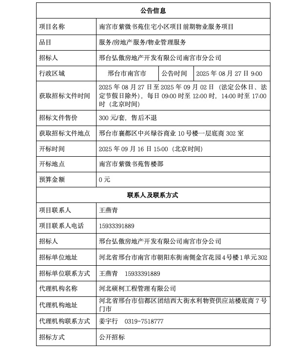
本招标项目南宫市紫微书苑住宅小区项目前期物业服务项目已由/以/批准建设,项目业主为邢台弘傲房地产开发有限公司南宫市分公司,资金来源为自筹资金,出资比例为100%,项目已具备招标条件,现对该项目进行公开招标。
2.1项目概况:南宫市紫微书苑住宅小区项目前期物业服务项目位于南宫市北城西街以南、南亭路以西、建彬路东侧,建设单位为邢台弘傲房地产开发有限公司南宫市分公司,总用地面积为30471.89㎡,总建筑面积为54362.24㎡。
2.2招标范围:南宫市紫微书苑住宅小区项目前期物业服务的全部内容。
2.3服务期限:三年。
3.1 本次招标对投标人的资格要求如下:
3.1.1资质要求:投标人应为具有独立法人资格的物业服务企业或其他组织,具备承担本项目物业服务的能力;
3.1.2信誉要求:未被“信用中国”网站(www.creditchina.gov.cn)列入失信被执行人名单;
3.1.3项目负责人要求:拟派项目经理经过物业管理系统培训,取得项目经理资格证书。
3.1.4其他要求:(1)河北省物业服务企业信用报告,投标人已纳入河北省物业服务行业管理信息系统且信用级别不得低于B级;(2)单位负责人为同一人或者存在控股、管理关系的不同单位,不得同时参加本项目投标。
3.2本项目不接受联合体投标。
4.1凡有意参加投标者,请于2025年08月27日至2025年09月02日(法定公休日、法定节假日除外),每日09:00时至12:00时,14:00时至17:00时(北京时间),在邢台市襄都区中兴绿谷商业10号楼一层底商302室获取招标文件,获取招标文件时需携带营业执照原件及复印件,法定代表人身份证原件及复印件或法定代表人授权书原件、被授权人身份证原件及复印件等资料。
4.2招标文件售价300元,售后不退。
4.3其他说明:无。
5.1投标文件递交的截止时间(投标截止时间,下同)为2025年09月16日15:00,地点为南宫市紫微书苑售楼部。
5.2 逾期送达的、未送达指定地点的或者不按照招标文件要求密封的投标文件,招标人将予以拒收。
本次招标公告同时在邢台市住房和城乡建设局网站、邢台市物业服务行业协会网站上发布。
招标人:邢台弘傲房地产开发有限公司南宫市分公司
地址:河北省邢台市南宫市朝阳东街南侧金宫花园4号楼1单元302
联系人:王燕青
联系电话:15933391889
招标代理机构:河北硕柯工程管理有限公司
地址:河北省邢台市信都区团结西大街水利物资供应站楼底商7号门市
联系人:姜宇行
联系电话:0319-7518777