Xingtai Property Service Industry Association
2026年1月1日,《中华人民共和国治安管理处罚法(2025年修订)》正式施行。
新规不仅为公安机关执法提供更清晰依据,也为物业公司日常管理“撑腰”——6类长期困扰社区的糟心事,终于有了明确法律红线和硬核处罚手段!
物业人注意:新规赋予你“依法劝阻+固定证据+报警移交”的底气
过去,面对业主高空抛物、恶意堵门、辱骂保安等行为,物业常因“无执法权”而束手无策,甚至被反咬“服务不力”。

结合新法条款与社区实际,以下6种高频问题不再是“民事纠纷”,而是明确的治安违法行为,情节严重者可直接行政拘留!

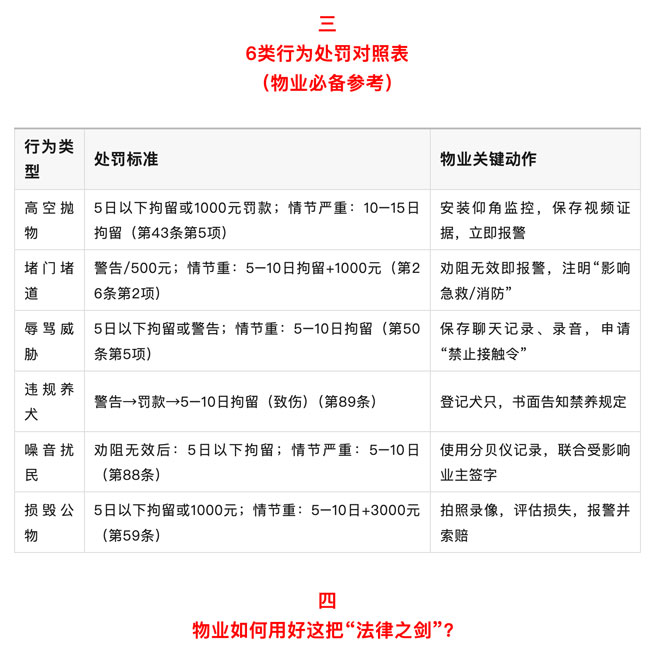
法律依据:第四十三条第五项
“从建筑物或者其他高空抛掷物品,有危害他人人身安全、公私财产安全或者公共安全危险的,处五日以下拘留或者一千元以下罚款;情节严重的,处十日以上十五日以下拘留。”
举例:
某小区业主因与邻居吵架,从15楼扔下花盆,虽未伤人,但监控清晰记录。物业立即保存视频、报警。公安机关认定其行为“具有现实危险”,可能对其处以10日行政拘留。
物业行动建议:
在高空抛物高发区域加装仰角监控,发现后第一时间固定证据(视频+时间戳),书面告知业主违法后果,并同步报警。

法律依据:第二十六条第二项
“扰乱……公共场所秩序的,处警告或500元以下罚款;情节较重的,处5–10日拘留,可并处1000元以下罚款。”
举例:
业主因拒缴物业费,故意将私家车横停在小区唯一出入口3小时,导致救护车无法进入。物业劝阻无效后报警。警方认定其“严重影响公共秩序”,可能处7日拘留。
物业注意:
此类行为已超出“欠费纠纷”,属于妨害公共安全+扰乱秩序,物业有权立即报警,无需等待法院判决。

法律依据:第五十条第二和五项
公然侮辱他人或者捏造事实诽谤他人的;多次发送淫秽、侮辱、恐吓等信息,或采取滋扰、纠缠、跟踪等方式,干扰他人正常生活的,处5日以下拘留或警告;情节较重的,处5–10日拘留。
举例:
某业主因不满停车管理,连续一周在业主群@物业经理,使用“狗腿子”“等着收骨灰盒”等语言,并在其下班路上尾随。物业保留聊天记录、行车记录仪视频后报警。该业主可能被处8日拘留,并责令6个月内禁止接触物业人员(依据第五十条第二款新增禁令)。

法律依据:第八十九条
“饲养动物干扰他人正常生活的,处警告;警告后不改正,或放任动物恐吓他人的,处1000元以下罚款。”
“违反规定出售、饲养烈性犬等危险动物……致使动物伤害他人的,处5–10日拘留。”
举例:
业主违规饲养藏獒,未拴绳在儿童游乐区奔跑,多名孩子受惊哭喊。物业三次书面警告无效。后该犬扑倒一位老人致其骨折。公安机关可能对其处以12日拘留+2000元罚款。
物业可做:
建立小区宠物登记制度,公示禁养犬种清单;发现违规饲养立即书面告知并留存送达记录。

法律依据:第八十八条
“产生社会生活噪声,经物业、业委会等劝阻、调解未能制止,继续干扰他人正常生活的,处5日以下拘留或1000元罚款;情节严重的,处5–10日拘留。”
关键变化:
物业的“劝阻”行为成为警方立案前提!这意味着物业必须留下书面/录音/视频劝阻记录。
操作建议:
使用带时间戳的APP记录噪音分贝值,联合受影响业主签字确认,形成完整证据链。

法律依据:第五十九条
“故意损毁公私财物的,处5日以下拘留或1000元以下罚款;情节较重的,处5–10日拘留,可并处3000元以下罚款。”
举例:
业主觉得电梯慢,砸坏电梯面板(价值2800元)。物业调取监控后报警。该业主可能被处9日拘留+赔偿损失。
物业注意:
公共设施属“公私财物”,损毁即违法,无需达到刑事立案标准(通常5000元以上)。

1.全员培训组织保安、客服学习新法重点条款,明确“什么能管、怎么管、何时报警”。
2.更新公示在公告栏、电梯、业主群发布《小区治安行为红线告知书》,附法律后果。
3.完善预案针对6类行为制定标准化处置流程:劝阻→警告→取证→报警→配合调查。
4.强化技防确保监控覆盖高空抛物点、出入口、活动广场,存储≥30天。
5.警民联动与辖区派出所建立微信群,重大事件一键通报。
新《治安管理处罚法》不是给物业“赋权”,而是划清责任边界、提供法律工具。物业不再是“万能背锅侠”,而是社区法治的第一道防线。用好法律,既是对业主权益的守护,也是对自身职业尊严的捍卫。
2026年1月1日起施行,请务必提前准备!